View Procedure
| Procedure Name | Procedure for international postal items crossing the customs border |
| Description |
Required Documents
|
No.
|
Type of information
|
Note
|
|
1.
|
Customs description form (CN22, CN23, CP72 and etc.)
|
Documents necessary for declaration
|
|
2.
|
Cargo manifest
|
|
3.
|
Customs clearance form
|
Process Steps
|
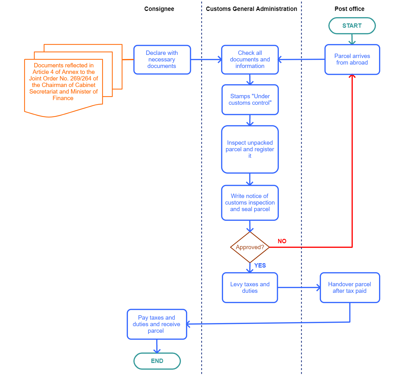
Step1
|
The parcel shall be declared to the Customs when it arrives from abroad, when it is sent abroad, and shall be taken under control by the Customs from the moment it enters the Customs control zone
|
|
|
Step2
|
The Customs checks the reconciliation between cargo manifest, parcel information and outer peripheral
|
|
|
Step3
|
Stamps “Under customs control” in shipment documents
|
|
|
Step4
|
The Customs shall check the sealing of the parcel, unpack the package and register it in the “International Postal Parcel Registration” of the Customs automation system
|
|
|
Step5
|
Note on the customs inspection shall be made in the presence of the postal employee and signed by the Customs and postal officer. Unpacked parcels shall be sealed with a sticker or tape with a customs identification mark and stamped by a customs inspector
|
|
|
Step6
|
Levy related tariffs, duties and fees and send it to postal office
|
|
|
Step7
|
Postal office delivers parcel to consignee after consignee paid all tariffs, duties and fees
|
|
NOTE:
- “Customs clearance form” shall be used for declaration of following goods:
- Brochures, advertisements or informational books, magazines, cassettes and other items valued not more than 100.0 thousand togrogs sent from abroad to a business entity or organization;
- Goods valued not more than 10 times of minimum wage rate sent from abroad to the individuals
- The consignor and consignee shall be obliged to accurately declare the goods crossing the Customs border to the Customs and shall obtain permission from the relevant authority for the goods to be introduced with non-tariff restrictions, except for the prohibition to send the parcel.
- Declarant should declare following goods using "Declaration of goods crossing customs border" instead of this procedure:
- Goods valued at more than 100.0 thousand togrogs sent from abroad to a business entity or organization;
- Scientific, technical achievements, topographic models, cartographic and other materials, research, analysis, geology, nature, zoology, paleontological finds and all other types of samples and specimens;
- Goods to be imported with non-tariff restrictions, except for those prohibited from crossing the Mongolian border;
- Goods subject to export tax;
- Goods to be imported across the Customs border through procedures other than importation for domestic use or permanent exportation.
Export:

Import:

|
| Category | Import/Export |
The following form/s are used in this procedure
This procedure applies to the following measures
| Name | Measure Type | Agency | Description | Comments | Legal Document | Validity To | Measure Class |
| Procedure for international postal items crossing the customs border | Permit Requirement | | The purpose of this regulation is to regulate relations related to the entry of postal items across the Customs border-
The following parcels received in the name of an individual in accordance with Article 38.1.15 of the Law on Customs Tariffs and Duties shall be exempt from Customs Duty.
- A parcel sent to an individual in the amount of not more than 10 times the minimum monthly wage, with no more than two identical goods of the same type.
The following parcels received in the name of an individual in accordance with Article 13.1.24 of the Law on Value-Added Tax shall be exempt from value-added tax.
- A parcel sent in the name of an individual containing not more than two identical goods worth ten times the minimum monthly wage and not more than thirty times the minimum monthly wage for a laptop.
Note:
- The Customs shall perform customs control and clearance of parcels in an expedited manner based on the risk assessment system | This measure applies to one of the customs clearance regimes. Therefore, this measure may apply to all commodities under the HS code system. Thus it has not been linked with any commodities. | Approval of the procedure for international postal items crossing the customs border | 09-09-9999 | Good |
71